设为首页 加入收藏


>>

布鲁姆的教学目标分类理论

来源:本站     作者:华南师范大学教师发展中心    发布时间:2023/05/06 20:30:09    人气:

教学目标分类理论是20世纪50年代以布卢姆为代表的美国心理学家提出的。在这个理论体系中,布鲁姆等人将教学活动所要实现的整体目标分为认知、情感、心理运动等三大领域,并从实现各个领域的最终目标出发,确定了一系列目标序列。

一、认知学习领域目标分类

布鲁姆将认知领域的目标分为识记、理解、运用、分析、综合和评价六层次。

1.jpg

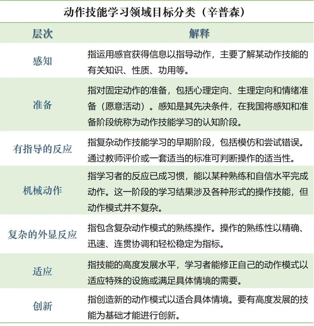
二、动作技能学习领域目标分类

动作技能涉及骨骼和肌肉的运用、发展和协调。在实验课、体育课、职业培训、军事训练等科目中,这常是主要的教学目标,1956年布卢姆等人在创立教育目标分类理论时,仅意识到这一领域的存在,但未能制定出具体的目标体系。后来,辛普森(E.J.Simpson)等人提出了几种不同的分类方法。

第一个是辛普森等人于1972年提出的分类系统。这是目前应用较广泛的一种分类体系。辛普森等人于1972年提出将动作技能目标分成下面所列的七级:

2.jpg

第二个是哈罗(A.J.Harrow)于1972年提出的分类系统。哈罗把动作技能由低级到高级分为反射动作、基础性动作、感知能力、体力、技能动作、有意交流。由于反射动作和基础性动作是随着身体发育而自然形成的,不是习得的技能,所以教学中不设定这两方面的低层次的学习目标。其他四类较高层次的动作技能分别介绍如下:

3.jpg

第三个是基布勒(R.J.Kibler)等人于1981年提出的分类系统。基布勒提出应把动作技能分为四类:

这个分类系统将全身运动和细微协调动作加以区别,弥补了前述哈罗分类的不足。通常在阐明教学目标时,可先根据基布勒的分类,确定全身运动的技能目标,然后再逐步列出细微协调动作技能目标。

三、情感学习领域目标分类

情感是人对外界刺激的肯定或否定的心理反应,如喜欢、厌恶等。人的情感会影响人做出的行为选择。情感学习对于形成或改变态度、提高鉴赏能力、更新价值观念、培养高尚情操等密切相关。这是学校教育的一个重要组成部分,然而,由于人的情感反应更多的表现为一种内部心理过程,具有一定的内隐形和抽象性,因而这个领域的学习目标难以描述。1964年克拉斯伍等人制定了情感领域的教育目标分类,他们依据价值内化的程度,将情感领域的目标共分为五级:

  4.jpg

克拉斯伍等人的分类启示我们,情感或态度的教学是一个价值标准不断内化的过程。教师或教科书上所介绍的价值标准,对学生来说是外在的,学生必须经历接受、反应和评价、组织等连续内化的过程,才能将它们转化为自己信奉的内在价值。

其次,情感或态度的教学不只是政治课或思想品德课的任务,各门学科也都包含这方面的任务,因为任何知识、技能或行为、习惯都不能离开一定的价值标准。


版权所有©河北科技师范学院教育学院